BIASISWA
PENGENALAN
- Skim Bantuan Pascasiswazah diperkenalkan untuk membantu pelajar Pascasiswazah di UnIPSAS dalam meringankan beban kewangan.
- Skim ini bertujuan untuk menarik lebih ramai pelajar Pascasiswazah untuk melanjutkan pengajian di UnIPSAS.
- Skim ini juga bertujuan meningkatkan hasil penyelidikan untuk menaikkan bidang keutamaan UnIPSAS.
GARIS PANDUAN SKIM BANTUAN PASCASISWAZAH
PIAGAM PELANGGAN SKIM BANTUAN PASCASISWAZAH
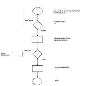
Permohonan Skim Bantuan Pascasiswazah UNIPSAS
Pusat Pengurusan Siswazah (PPS) komited untuk memberikan perkhidmatan yang cekap, telus dan mesra pelanggan dalam menguruskan permohonan biasiswa pascasiswazah. Kami beriltizam untuk:
- Pengurusan Permohonan
- Menyemak dan menapis permohonan yang diterima dalam tempoh 5 hari bekerja selepas dokumen lengkap dikemukakan.
- Memaklumkan pemohon sekiranya permohonan tidak lengkap dalam tempoh 3 hari bekerja dari tarikh semakan.
- Proses Penilaian
- Mengemukakan permohonan lengkap kepada Jawatankuasa Penilaian Biasiswa dalam tempoh 7 hari bekerja selepas proses tapisan PPS.
- Memastikan penilaian dibuat secara adil, objektif dan bebas konflik kepentingan.
- Penyampaian Keputusan
- Memaklumkan keputusan permohonan (berjaya / tidak berjaya) kepada pemohon dalam tempoh 14 hari bekerja selepas Mesyuarat Jawatankuasa Penilaian.
- Mengeluarkan surat tawaran biasiswa kepada pemohon yang berjaya dalam tempoh 3 hari bekerja selepas keputusan dimuktamadkan.
- Layanan Pelanggan
- Memberi maklum balas awal terhadap pertanyaan pemohon melalui e-mel, panggilan atau walk-in dalam tempoh 1 hari bekerja.
- Menyediakan maklumat yang jelas, tepat dan terkini berkaitan syarat, kelayakan, dan aliran proses permohonan.
- Penambahbaikan Berterusan
- Menyelaras proses permohonan secara berkala bagi memastikan ia kekal efisien, telus dan menepati keperluan pelanggan.
Mengambil kira maklum balas pelanggan bagi meningkatkan kualiti perkhidmatan.


